电源IC输入端的过应力分析
摘要
电源IC的失效常常是其输入端受到电气过应力(EOS)的结果。本文对电源IC输入端ESD保护单元的结构进行了解释,说明了它们在受到EOS攻击时是如何受损的。造成EOS攻击事件的原因常常是热插入和导线或路径电感与低ESR陶瓷电容结合在一起形成的瞬态效应。在系统设计中采用一些特别的设计可以避免EOS的发生,防范它们可能带来的危害。
1.
概述
|
在产品研发和生产过程中总是会出现一些IC损坏的现象,要想找出这些IC损坏的根本原因并不总是很容易。有些偶发性的损坏很难被重现,这时的难度就会更大。有些时候IC的失效表现简直就是灾难性的,可能被烧得一塌糊涂,对这样的状况进行分析就像要在完全烧成断垣残壁的房子里找出火灾的原因一样,几乎就是不可能的事情。
立锜科技在长时间的工作中对大量用户的失效样品进行了分析。通过对损坏的区域进行仔细的探查,有时候是可以对损坏元件进行准确定位的,这对寻找类似失效的原因会有很大帮助。
在很多情况下,器件失效的原因都是输入电压太高了。
本文的后续章节将对Buck转换器输入端的结构进行介绍,给出过高的输入电压造成器件损坏的机制,通过不同的应用案例说明过高的输入电压是如何发生的,还将提供相应的问题解决方案。
|

|
2.
Buck转换器输入端的结构
图1显示了一个Buck转换器IC内部的基本构成,其中包含了几个静电释放(ESD)防护单元。

图1
电源输入端VIN被一个很大的ESD单元保护着,其保护范围包括内部稳压器和MOSFET,因而可以承受很高的静电电压。SW端子内部通常没有ESD单元,因为大型MOSFET本身就可以像ESD保护单元一样动作,静电电流可经其体二极管流向GND或VIN端,也可利用它们的击穿特性实现保护。BOOT端有一个ESD单元处于它和SW之间,其它小信号端子也各有一个小型的ESD单元,它们通常都和输入串联电阻一起保护这些小信号端子免受静电放电的危害。
在立锜的电源IC中,用于保护IC端子的ESD元件的动作电压介于器件的击穿电压和绝对最高工作电压之间,这样可避免它们在正常工作期间被触发,参见图2。

图2
ESD单元在设计上的特性将决定其ESD击穿电压、最大冲击承受能力和其折返特性。
3.
ESD和EOS的差异
当超过ESD单元钳位电压的过电压出现在IC端子上时,IC会不会损坏就取决于ESD元件被击穿期间通过它的能量的多少。
ESD(Electro Static Discharge, 静电释放)和EOS(Electrical Over Stress, 电气过应力)都是与电压过应力有关的概念,但它们之间的差异也很明确:
- ESD的电压很高(> 500V),持续时间相对较短(< 1µs)
- EOS的电压相对较低(< 100V),持续时间更长一些(通常 > 1µs)
立锜科技的IC的ESD保护单元都是按照一定的标准进行设计的,这使得它们能够承受一定的ESD脉冲能量,这些标准是关于人体模型(HBM)的JESD22-A114(其电压值为2kV)和充电器件模型(CDM)的JESD22-C101E(其电压值为500V)。人体模型的ESD放电过程含有极为陡峭的上升沿和大约300ns的指数式下降过程,充电器件模型的ESD放电过程呈现为极短时间的振荡脉冲,振荡周期约为4ns。比较而言,人体模型的ESD放电具有最高的能量等级。
静电放电总是在极短的时间内完成的,图3显示了JEDEC定义的人体模型ESD测试方法,其中的100pF电容首先被充电到一定的水平,然后通过一只1500Ω电阻将电能释放到受试器件上。

图 3
由于多数受测元件的ESD保护单元的击穿电压都比测试电压低很多,ESD测试的峰值电流基本上都是由测试电压和1500Ω电阻决定的。在此波形样板中,测试电压为2kV,由此带来的峰值电流为2kV/1.5k = 1.3A。RC时间常数约为150ns,因此波形下降得很快,整个过程在1µs以内。
对于2kV的ESD测试来说,释放出来的电荷大约为0.2µC,这个数据可以被用于计算到底有多少能量在ESD期间进入ESD保护单元。例如,当ESD保护单元的击穿电压为27V时,2kV的人体模型ESD放电脉冲在其中释放的能量大约为0.2µC*27V = 5.4µJ。如果是进行4kV的ESD放电测试,这个值就会翻倍到大约10.8µJ。
当持续时间更长的EOS事件发生时,冲击ESD保护单元的能量就会更多,常常超出ESD保护单元的最大冲击能量承受能力,这样就会在ESD保护单元中积累太多的热量,最终导致严重的毁灭性结果。通常情况下,芯片中支撑ESD保护单元的其他部分也会连带着一起受损。
4.
由于输入电压太高造成IC失效的案例
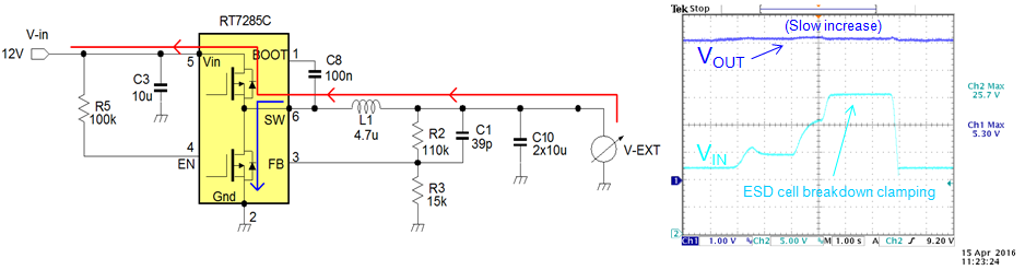
为了展示实际IC输入端的应力限制,我们来探讨一下RT7285CGE,这是一款18V耐压的ACOT架构Buck转换器,额定负载能力为1.5A,采用SOT-23-6封装,它的规格书列出了下述的推荐工作条件和绝对最大额定值数据:

输入端ESD保护单元的击穿电压应该高于上述的绝对最大额定值数据20V。为了测定实际的数据,我们可以使用I/V曲线测试仪,它应该和IC的VIN和GND连接起来。当我们这样做的时候,IC的使能端应当和GND连接以使IC保持在关机状态。将曲线测试仪的纵轴设定为100µA/div,同时设定其功率限制为0.5W。让水平轴的电压缓慢增加,最后会看到波形在电压大约为25.5V的地方突然上升,这意味着RT7285C VIN端的ESD保护单元的击穿电压为这个值。由于曲线测试仪的功率是受到限制的,流过ESD保护单元的电流不会太大(< 1mA),这样的测试不容易对IC造成损害。参见图4。

图4
由于ESD保护单元的击穿特性是很陡峭的限幅状态,超过其限幅水平的任何输入电压很容易就会导致大电流的出现,并且会在ESD单元中产生巨大的功耗,这将快速导致毁灭性的效果。假如我们在测试中加大曲线测试仪的电流设定和功率限制值,很容易就可以将ESD单元毁掉,我们在此时将看到击穿特性的突然坍塌,此后,该器件将在VIN-GND之间表现为低阻特性。

(在连续模式设定中,曲线测试仪的脉冲周期很长,大约为4ms,这将在大电流测试中快速导致高能量状态。)
通过像图5那样将脉冲电流施加给受试器件,我们有可能将ESD保护单元的失效点更精确地测量出来。测量中所用的电源电压需要高于ESD保护单元的击穿电压,电流脉冲的宽度和电流的幅度可以通过精确的调节以寻找到ESD保护单元在不同电流水平和不同脉冲持续时间下的不同的失效点。

图5
图6给出示在25°C环境温度下对RT7285C用电流脉冲进行击穿测试的波形。
|
电流= 197mA, Δt = 7µs
没有失效
|
电流= 268mA, Δt = 6.2µs
在脉冲结尾处失效
|
放大显示的失效点,VESD降低到约3V
|
|

|

|

|
|
电流= 136mA, Δt = 14µs
没有失效
|
电流= 175mA, Δt = 11.1µs
在脉冲结尾处失效
|
放大显示的失效点,VESD降低到约3V
|
|

|

|

|
图6
从失效发生的测试波形中,ESD单元能够承受的最大冲击能量可以被计算出来:当用6µs的268mA脉冲(7.6W峰值功率)时,造成器件失效的冲击能量为47µJ;当用11µs的175mA脉冲(4.9W峰值功率)时,造成器件失效的冲击能量大约是55µJ。造成器件失效的冲击能量与器件的温度是高度相关的,温度越高,能够造成失效的冲击能量也越少。无论如何,在这种EOS测试中造成器件失效的能量总是明显高于普通的人体模型ESD测试中的能量。
图7显示的是将上述测试中失效了的器件打开以后看到的景象,ESD单元显示出烧毁了的痕迹,ESD单元与地线之间的连接路径上也出现了烧痕。另外,与ESD单元临近的上桥MOSFET区域也显示出一些受损的痕迹。所有的迹象都在表明ESD单元区域受到了严重的热损伤。

图7
需要注意的是,上面的这些输入电压过应力都是在IC处于不工作的模式下加上去的,此过程中只有ESD单元处于活动状态,最大电流也受到了限制。因此,硅芯片所受到的损伤也是相对不算大的。
5.
电源热插入导致的输入端过应力
一种造成电源IC输入端受到EOS冲击的常见原因是电源的热插入事件,这种事件发生在处于开机状态的电源被引入一个系统的时候。这种系统的输入端通常含有低ESR的陶瓷输入电容,它们与电源引线的电感一起发生谐振,可以导致高压振荡信号的出现。图8显示的就是这样的场景,其中的电源是开着的,有两根引线将电源接入应用系统,其中的开关S用于模拟热插入的行为。

图8
出现在系统输入端的电压振荡信号的幅度与很多因素有关:电源供应器的内阻,引线的电阻和电感量,开关S的电阻,输入电容C1、C2的电容量和它们的ESR的大小。
作为一个例子,我们假设12V电源供应器具有很大的输出电容,电源引线的长度为1.2m并且具有很低的电阻,开关S的阻抗也是很低的,C1、C2是10µF/25V X5R 1206的MLCC。
电源引线的总电感大约为1.5µH,包括连接器在内其电阻约为10mΩ。两只电容在12V直流偏置下的实际总容量约为9µF,而且它们各自的ESR约为5mΩ。
图9显示了热插入事件发生在这样的输入电路时的振荡过程的模拟结果。

图9
从模拟结果可以看到,这样的热插入过程导致的输入电流高达大约30A,由引线电感和输入电容导致的电压振荡波形的峰值几乎可以达到直流输入电压的2倍。
图10显示的是对同样的电路进行热插入测试的情形,其中的开关S被换成了MOSFET,该MOSFET是用脉冲发生器驱动的,目的是让热插入的动作变成是稳定的,同时也是可以重复的。
图10
测试的结果显示在图11的左侧:
图11
从中可以看到,实际的热插入事件导致了比理论上更高的振荡电压峰值,这是由于MLCC输入电容在直流偏置电压下的电容量的非线性变化导致的,它的这种特性在图中的右侧显示出来。当电容上的电压升高时,它的电容量会下降,对其充电的电流进入更小的电容后就会得到更高的电压。在此案例中,12V电源的热插入事件能导致大约30V的最高电压峰值。
现在将同样的热插入方法应用到由RT7285CGE构成的12V转5V的标准应用电路上,再来测试此期间的IC输入电压和输入电流,看看会有怎样的表现。

通过缓慢增加直流电源的电压,我们就能看到不同的输入电压峰值下导致的不同的IC输入电流。在IC的工作模式下,IC在启动过程中会有一个电流峰值出现,这是由IC的自举电路开始工作造成的,我们在这里应该将其忽略掉。在电源电压出现尖峰期间进入IC的电流峰值出现在IC的ESD单元被击穿的时候。
|
VSUPPLY = 11.6V,
VIN peak = 27.2V
|
VSUPPLY = 11.9V,
VIN peak = 28.4V
|
VSUPPLY = 12.1V,
VIN peak = 29.4V
|
|

|

|

|
|
ESD 单元击穿电流:100mA
|
ESD 单元击穿电流:532mA
|
ESD单元失效:电流失去控制,出现异常的开关动作
|
电流尖峰的持续时间大约为1.8µs,在失效前通过ESD单元的能量大约为0.6A*1.8µs*29V = 31µJ,比2kV人体模式ESD脉冲带来的能量多5倍以上。
如上例,IC处于工作状态下经受这种输入电压过应力时对ESD单元带来的损伤将会大很多,这是因为没有限制的输入电流将导致更高的电流水平,而由此导致的功率级的功能错误也会带来更严重的损害,通常会导致电源贯通并将MOSFET部分完全烧毁,图12所示的就是经历这种过应力损毁的器件在开盖以后所看到的景象。

图12
6.
不同类型ESD单元的击穿特性
根据不同的IC制程和设计,ESD单元的类型也是不同的,它们各自具有独特的个性。
- PNP型ESD单元可将击穿电压点钳制在相对固定的电压上,其表现与齐纳二极管相当。这种类型的ESD单元常用于DC-DC转换器的输入端保护,其表现参见图13。
|
25V PNP ESD 单元在曲线测试仪上的表现
|
PNP ESD 单元的脉冲特性
|
PNP ESD 单元的脉冲特性的细节
|
|

|

|

|
图13
- SCR(单向可控硅整流器)型的ESD单元在击穿后会被钳制在很低的电压上,表现出很猛的折返特性,其表现见图14。
|
40V SCR ESD 单元在曲线测试仪上的表现
|
SCR ESD 单元的脉冲特性
|
SCR ESD 单元的脉冲特性的细节
|
|

|

|

|
图14
- NPN型的ESD单元在击穿以后也表现出折返特性,但其保持电压与SCR型ESD单元的保持电压相比要高很多,参见图15。
|
48V NPN ESD 单元在曲线测试仪上的表现
|
NPN ESD 单元的脉冲特性
|
NPN ESD 单元的脉冲特性的细节
|
|

|

|

|
图15
ESD放电过程是一个电流受限的短时过程,因而SCR和NPN类型的ESD单元对高压敏感电路的ESD保护是很有效的,因为它们都具有很低的保持电压。但当这些类型的ESD单元在有直流电源加载的场合被触发时,它们所具有的低维持电压如果低于外加的直流电压就会导致高输入电流,从而立即造成灾难性的损毁。下面的例子可供参考:
RT8470是一款老旧的Buck架构LED驱动器,它的输入端ESD单元就是SCR类型的。当其ESD单元被出现在输入端的短脉冲触发时,其中的SCR就会被锁定住,看起来就是其输入端和地之间被短路了。图16对此进行了示范。
|
使用ESD枪(可用气体点火器改制)将短时电脉冲加入处于工作状态的电源输入端
|
放电过程在输入端生成了短时电压尖峰(大约5ns),此电压尖峰还不足以触发ESD单元动作
|
当SCR型ESD单元被触发时,它被锁定在低压状态,对电源供应器来说就相当于短路,大电流由此生成,IC被摧毁
|
|

|

|

|
图16
7.
消除热插入期间电压尖峰的措施
第5章已经解释过热插入期间电压尖峰发生的原因,图17将与输入电路有关的参数表达了出来:电源供应器的内阻Ri,电源传输线的电感Lwire和电阻Rwire,具有低ESR的输入电容。

图17
有多种方法可以降低热插入期间的电压振铃信号的幅度:
方法1:大多数电源供应器是使用了很大的输出电容的开关模式电源适配器,这种电路的输出阻抗很低,遇到热插入事件时可以快速生成大电流。如图18那样增加一个共模电感和一只ESR比较高的小型电解电容,适配器的输出阻抗就会增加,谐振过程会受到抑制。

图18
方法2:使用较小线径的适配器电缆来增加电缆的阻抗。为了达成好的谐振抑制效果,电缆的阻抗应该大于0.3Ω,其坏处是电缆上的压降会增加。
方法3:增加电缆两条线间的耦合程度。两线间更好的耦合可以形成相反的磁场,这对谐振的抑制有帮助。图19显示了对75cm长、规格为18AWG的同轴电缆的模拟,根据漏感测试的结果,两线间的耦合度大概为0.8。

图19
通过使用不同类型的电缆进行测量,可以确认耦合良好的线对谐振过程会有更好的抑制效果,相应的热插入过程所导致的电压尖峰也更低。参见图20。
|
75cm/12AWG/ø 2.05mm实验室电缆,耦合度 < 0.1, Rwire = 0.008Ω
|
75cm/18AWG/ø 1.02mm双芯电缆,耦合度 ≈ 0.3, Rwire = 0.035Ω
|
75cm/18AWG/ø 1.02mm同轴电缆,耦合度 ≈ 0.8, Rwire = 0.035Ω
|
|

|

|

|
|

|

|

|
|
F谐振 = 37kHz, V尖峰 = 30.2V
|
F谐振 = 51kHz, V尖峰 = 25.2V
|
F谐振 = 91kHz, V尖峰 = 20.4V
|
图20
方法4:由LC电路形成的谐振可以通过给输入电容并联一个RC电路进行抑制,RC电路的参数可用下述方法进行计算:
RS的计算公式:
。其中LP是电缆的电感量,CIN是系统的输入电容,ξ是希望的抑制系数。
在前述的热插入案例中,LP大约是1.5µH,CIN在12V时为9µF。当我们选择良好的抑制效果(ξ = 1)时,RS = 0.2Ω。
抑制电容CS的值必须足够大以避免它在热插入造成的电流脉冲出现期间被过度充电,其电压增量VC = IC * 1/ωC,其中的ω是LP 和 CIN的谐振频率(测量数据大约是40kHz)。由于电流脉冲的幅度是35A,要想使充电造成的电压增量小于2V,我们需要电容的值大于70µF。
在加入100µF和0.2Ω的RC电路后,针对上述的热插入案例再次进行仿真模拟,我们可以看到谐振被完全抑制住了,电压的过冲低于2V,参见图21所示。

图21
在实践中,RC抑制电路可以很容易地通过使用一只100µF/25V的电解电容实现,它需要和陶瓷输入电容并联在一起。之所以这么简单,是因为大多数100µF的电解电容在100kHz频率下有大约0.2Ω的ESR。
在图22中的右侧电路就在输入端加入了100µF/25V电解电容,热插入试验表明其输入端的过冲会被完全抑制掉,不会有损毁风险再出现在IC上。

图22
8.
其他造成电源IC输入端EOS的原因
除了热插入造成的冲击以外,还有其他一些状况可能造成电源IC输入端受到EOS的攻击:
a. USB输出端短路测试造成USB开关输入端损毁
图23显示的是一个典型的USB开关的应用电路图,有一个1µF的去耦电容放在靠近IC输入端的地方,电容前面有大约10cm的铜箔路径将它和5V主电源连接起来。

图23
USB端口都需要进行短路测试,这个测试通过一个开关来模拟,IC需要在侦测到短路以后快速将其MOSFET开关关断。从图23中的实例可以看到,MOSFET开关关断的动作是有延时的,因而会有一个短时大电流流过IC之后关断才会发生。由于输入线有电感存在,此电感和输入端去耦电容C2会一起发生谐振,因而可在示波器上看见输入端出现了高压脉冲,这很可能超过IC的最高耐压能力并将其损毁。
为了解决这样的可靠性隐患,用于热插入风险防范的类似措施可以被纳入考虑范围,因此我们要在电路中加入类似电解电容的RC抑制电路。抑制电路的参数计算方法是类似的,我们可以利用开关关断过程的dI/dt计算电容的值。实际上,一个47µF的电解电容就可以将电压峰值控制在大约6V上,见图24所示。

图24
立锜科技全新的USB功率开关系列产品如RT9742已经考虑到上述的短路问题,大大缩短了对短路状态的检测时间,可以避免在短路测试时出现大电流。如图25所示,虽然输入电容仍然只有1µF,但IC输入端在测试时仍然处于安全区间内。

图25
b. Buck转换器的反向偏置问题
工作在强制PWM模式下的Buck转换器如RT7285C在经由输出端反向偏置时会表现出Boost转换器的行为。
假如转换器的输出端由高于预设输出电压的外部电源供电时,IC内部的下桥MOSFET会从输出端吸入电流,再与上桥MOSFET一起形成一个Boost转换器。如图26所示,该电路的输出端就由一个缓慢上升的5V电源供电,它的输入端电压将上升并最终将其ESD单元击穿。

图26
像这种电源反向偏置的情况并不经常发生,但在存在电池的系统中就很容易出现。又假如在某些设计中使用了动态电压调节技术(通过反馈网络对输出电压进行调节),如果输出电容很大,又恰好遇到了输出电压的设定突然变低,Boost的动作就会发生了。
c. 反馈网络阻抗高的两段式方案
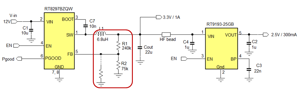
两段式降压方案通常含有一级高压元件将电压降低到低于5V的电压,这样就可以用最高额定工作电压为5.5V的器件作为第二级来使用,它可能会再为系统提供一个更低的电压轨。
在图27中,第一级采用17V的电流模式Buck转换器RT8297B将12V的电压转换为3.3V,低压差线性稳压器RT9193-25再从3.3V转出2.5V。

图27
RT8297B是采用内部补偿的Buck转换器,反馈电阻R1的值对误差放大器的增益会有影响,它必须被适当选择以得到合适的交叉频率。在此例中,输出电容是一只22µF的电容,这样就需要很高的R1值来维持稳定的工作,而高阻值的R1就导致了高阻抗的反馈网络。在通常情况下,这算不上一个问题,除非你拿手去触碰反馈网络,或者是遇到PCB存在漏电的状况(到地的),这时候的FB端就会受到干扰,导致输出电压的提高,严重的情况下就会导致线性稳压器的损坏。
有些电路设计者会故意用手去触碰以完成自己的测试,他们通过用手指触碰PCB上的不同位置来看会不会有电压抖动的现象,从而发现走线或是高阻的敏感位置。ACOT®;架构的Buck转换器或使用GM型误差放大器的电流模式转换器对反馈网络的阻抗就不太敏感,可以在这样的应用中予以采用。
9.
用自制工具生成EOS
下面介绍一些可以自制的过应力测试工具,用它们可以分别生成脉动的电流、电场和磁场。
a. ESD发生器(图28)
这款工具是用压电式的气体点火器改制的,这种工具不需要使用电池。

图28
此工具可以像ESD枪一样生成高压脉冲,小心别把自己打着了。
下图是制作的流程:

图29
制作这个工具需要将压电式气体点火器拆开来进行。首先将金属外壳取下来,把高压线拨到外面,用铜箔把手柄盖住,将压电陶瓷的地与铜箔以及地线连接起来。再次装上金属外壳,确保它和铜箔之间连接良好。你还可以在外壳上增加一条地线以降低它和测试对象连接时的阻抗。参见图29。
做试验的时候不要直接对IC进行攻击,你可以在不同的接地点之间或是电源的正极和地之间进行攻击,也可以在电源线上串联电阻以后再行攻击以得到更多不同的量化效果。
b. 脉冲电场发生器,见图30。

图30
这个工具可直接从ESD发生器转变而来。将一块铜箔和高压节点连接起来,再在高压节点和地之间增加一个火花隙即可形成,参见图31。

图31
你可以用这个工具检查你的系统在快速变化的电场下的鲁棒性,很多高阻抗的电路会受到它的影响。
c. 脉冲磁场发生器,参见图32。

图32
这个工具是通过将电流脉冲送入一个线圈使之生成快速变化的磁场来形成的。
你还是可以使用压电式点火器来制作此工具,但你这时候需要使用一个能够固定线圈的装置。在压电式点火器的顶端安装一个小型同轴连接器是比较方便的,这样会给连接不同的线圈带来方便。
一块小型的双面PCB可以用作安装连接器的基座,然后再将PCB和金属外壳焊接起来。你还需要增加一块接地的铜箔,它要将气体点火器的手柄、压电元件的地端和金属外壳连接在一起。
高压线的位置需要进行调节,使之形成2~3mm的火花放电间隙。
屏蔽环的制作与用于EMI测试的环形天线的制作方法是一样的,请参考应用笔记AN045,请注意同轴线的内芯线末端要和电缆的屏蔽层焊接在一起。参见图33。
你可以用这个工具对应用中的敏感环路进行检查,像IC的去耦回路就可以用此方法进行检测。你也可以将线圈与铁氧体磁芯耦合在一起将脉冲电流引入电缆中去,这很类似共模电流测量,但这时候的环形线圈变成了发送器。
需要注意的是这个工具可以生成极端糟糕的脉冲干扰,不要在敏感的数字电路附近使用它。

图33
10.
总结
电源IC的损坏经常是由于输入电压过应力造成的,这在电源热插入导致出现过高电压尖峰或由线路电感和低ESR陶瓷电容形成谐振时就会发生。
当电源IC输入端的ESD单元遇到超过其能量承担水平的冲击能量时就会被损坏。造成IC损坏的EOS能量通常要比正常的人体模式(HBM)ESD能量高好几倍。当ESD单元被损坏的时候,作为其承载体的硅晶圆也会受到伤害。在大多数情况下,承载体的损坏会直接导致功率级的不正常运作,引起直通短路、功率级烧毁等问题。
具有折返特性的ESD单元在被触发以后可能保持在低于工作电压的电压上,这会在被触发之后立即导致大电流的出现。
由于热插入事件和电源线上的谐振效应都会将电压尖峰引入IC输入端,因而在电源设计过程中必须对这样的瞬态过程进行检查,确保在任何情况下都不会在IC输入端形成高电压。由于ESD单元的激活电压总是高于器件的绝对最大额定值,应用中能够出现的电压就不能超过IC的绝对最大额定值,以便确保ESD单元在工作过程中不会被激活。
参考文献:
Fundamentals of Electromagnetic Compatibility 2nd edition, by B. Danker